
“本人维护合法权益的决心坚定不移,绝不姑息。”3月16日晚,曾在《哪吒》系列电影中为“哪吒”配音的配音演员吕艳婷发布声明,呼吁停止未经授权擅自用其声音开展AI训练、音色合成及非法传播使用的侵权行为。
近日,数十名配音演员就AI声音侵权行为集体公开发文。随着AI技术升级与广泛应用,各大视频及社交平台,出现了大量未经授权生成与配音创作者高度相似的AI音视频,使众多创作者的权益受到侵犯。
当声音被AI轻易“偷走”,应该怎么办?

吕艳婷工作室声明。来源:吕艳婷微博
演员集体发声,呼吁抵制AI侵权
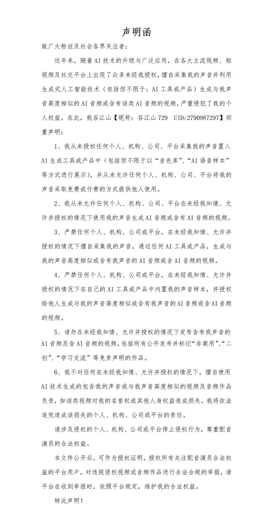
3月13日,谷江山、杨天翔、乔诗语、张福正、刘校妤、孙路路等多位配音演员集体发布声明函,直指当下愈发频繁的AI配音侵权行为,其公司729声工场表示,正在向持续违规者追究侵权责任。
此后,边江、史泽鲲、张磊、李炳霄、马正阳、夏磊等多位知名配音演员相继发声,呼吁抵制未经授权擅自使用其声音的侵权行为,维护创作者的合法权益。
配音演员们集体呼吁,在未经其知情、允许并授权的情况下,严禁任何个人、机构、公司或平台擅自采集其声音数据,置入AI生成工具或产品中;严禁将其声音采取免费或付费的方式提供他人使用,或通过AI生成与其声音高度相似的音视频。

配音演员谷江山声明函。来源:谷江山微博
如配音演员吕艳婷说,“每一段可用于传播的配音内容,都凝聚着创作者的专业积累与心血付出。”声音是配音演员安身立命之根本,也是承载个人人格标识的重要载体。未经授权的使用,既是违法行为,也是对配音演员劳动成果的极大不尊重。
多位配音演员在声明函中均提到,对于未经授权生成、发布的包含其声音的AI音频及视频,无论是否标注“非商用”“二创”“学习交流”等免责声明,均属于侵权行为。对于已在网络上传播的侵权AI音视频内容,相关发布者及平台应立即停止传播、下架、删除,并停止继续制作、上传、分发。
史泽鲲、王伟鉴、张磊等配音演员则在社交平台附上了侵权举报邮箱,希望大家提供侵权线索。史泽鲲说,他已就AI盗用声音侵权一事正式发起诉讼,“本人不授权任何AI使用我声音进行模型训练以及AI作品。法庭见。”
典型案例在前,AI配音侵权为何屡禁不止?
在人工智能技术快速发展的今天,声音被收集、合成、制作、模仿甚至篡改的现象越来越普遍,在多个剪辑软件、短视频平台,都能找到演艺人士或IP角色的AI翻唱及AI拟声音视频。
《民法典》第1023条第二款规定,对自然人声音的保护,参照适用肖像权保护的有关规定。但与“AI换脸”相比,“AI偷声音”更为隐蔽,声音克隆识别性相对较弱,通常要在反复多次或长期聆听声音的基础上才能分辨,维权过程也愈发艰难。
2024年4月23日,北京互联网法院一审开庭宣判全国首例AI生成声音人格权侵权案,明确认定在具备可识别性的前提下,自然人声音权益的保护范围可及于AI生成声音。
在该案中,原告殷某是一名配音演员,经朋友告知,发现他人未经授权将其声音AI化,形成文本转语音产品在多个知名APP广泛流传。殷某将某智能科技公司等五被告起诉到法院,最终获赔25万元。

来源:“北京互联网法院”公众号
尽管已有典型案例在前,但在巨大利益诱惑下,AI声音克隆引发的侵权事件依然不断发生。
2024年,配音公司音熊联萌旗下配音演员夏磊、谢添天、柯暮卿就AI配音侵权问题发声。公司发现,三人的配音语言出现在了某号称“配音神器”AI配音软件的语音素材包中,从发现到收到道歉,过程耗时半年。
近日,音熊联萌配音演员再就AI侵权发布声明。评论区里,多位配音导演、演员表达了取证难、维权难的无奈。
曾为《倚天屠龙记》“赵敏”、《仙剑奇侠传三》“紫萱”配音的配音演员冯骏骅就提到,鉴定没有标准,发了律师函对方不承认,或者等过了风头删掉道歉再改名上架,导致追责成本极高。而新人演员想维权更是难上加难,甚至连公开说明、打官司的可能性都没有,“你这边刚发完律师函,那边AI已经迭代了三个版本,各种融合怪很快就会让人真假难辨。”
尽管维权之路并不顺利,但配音演员们均表示,他们不会放弃,要团结一致,共同守护大家所珍视的行业。

来源:夏磊微博
律师解读:即便标注“非商用”也不能免责
站在法律的角度,如何评判AI合成声音是否涉及侵权?配音演员经AI处理后的声音是否受自然人声音权益保护?
上海兰迪(广州)律师事务所执行主任、律师孔云飞告诉记者,《民法典》明确规定,对自然人声音的保护,参照适用肖像权保护的有关规定。因此未经声音权利人同意,任何人除基于法律规定的合理使用外,不能制作、使用、公开声音权利人的声音。
判断AI合成声音是否构成侵权,重要的是“可识别性”,即AI所生产的声音能否被公众识别为特定的人。
假如一家公司声称拥有配音演员录音制品的著作权,并将其中的声音交给AI训练,创作者再使用该AI生成的声音创作音视频,是不是都算作侵权?
孔云飞律师表示,获得录音制品的著作权授权,并不意味着获得配音演员声音的使用权利。就像有公司取得某演员出演的作品的版权,不当然获得演员肖像权的使用权利。
如果AI服务提供者未经声音权利人同意,将该权利人的声音放在平台上供人使用、生成各类音频、视频,那么AI服务提供者就构成侵权;如果AI服务使用者将这些音频、视频进行复制、使用,则使用者也构成侵权。

来源:配音演员彭博微博
多位配音演员发布的声明中均提到,请勿发布含有其声音的AI作品,即使标注“非商用”“二创”“学习交流”等免责声明。孔云飞律师解读道,根据《民法典》第1020条的规定,为个人学习、艺术欣赏、课堂教学或者科学研究,在必要范围可以使用,但是限定条件非常严格,不是标注“学习交流”“非商用”就能免责的。
需要特别注意的是,因为声音保护参照肖像权保护的规定,而肖像权已经不再适用原来《民法通则》有关以“营利为目的”作为认定侵权构成要件,因此《民法典》生效后,除非法律有特定的免责规定(如《民法典》第1020条)或者获得声音权利人的书面同意,否则都可能构成侵权。

来源:729声工场微博
“声音具有特殊性,与肖像权一样受人格权的保护,另一方面声纹特征又是敏感的个人信息,因此签署授权使用协议时一定要明确使用范围、使用期限等。”孔云飞律师建议,声音权利人可以在配音合同中明确增加“禁止授权AI使用”等条款,避免侵权使用;如无必要,尽量避免其他人未经本人授权而被采集声音素材。
他表示,对于AI平台炒股配资知识,要严格按照《生成式人工智能服务管理暂行办法》对图片、视频等生成式内容进行标识,对违法行为进行监控,发现违法行为应采取停止生成、停止传输、消除等处置措施。而对普通消费者而言,要避免侵权影音的传播,避免承担侵权责任。
倍顺网配资提示:文章来自网络,不代表本站观点。